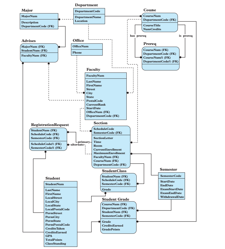
Question: Based on the diagram, what changes or adjustments need to be made to accommodate the below requirement. 1. More than one instructor might teach a

Based on the diagram, what changes or adjustments need to be made to accommodate the below requirement.
1. More than one instructor might teach a given section of a course, and each instructor must be listed on the time schedule. Answer by fulfilling each requirement below.
a. New Tables needed/ new Fields Listed + Basic description on change to database you will be making
b. 1NF + Dependencies
c. 2-3NF Conversion + Final Table(s) in DBDL
d. ER Diagram --- basic diagram simply showing the tables connecting to the other tables, and some sort of basic indication of which tables are the new ones. no need to list anything but the table name for each table and how they connect to the others.
Step by Step Solution
There are 3 Steps involved in it
Get step-by-step solutions from verified subject matter experts
